设为首页 | 加入收藏 | 学校首页

就业处

就创指导

当前位置: 首页 >> 就创指导 >> 正文



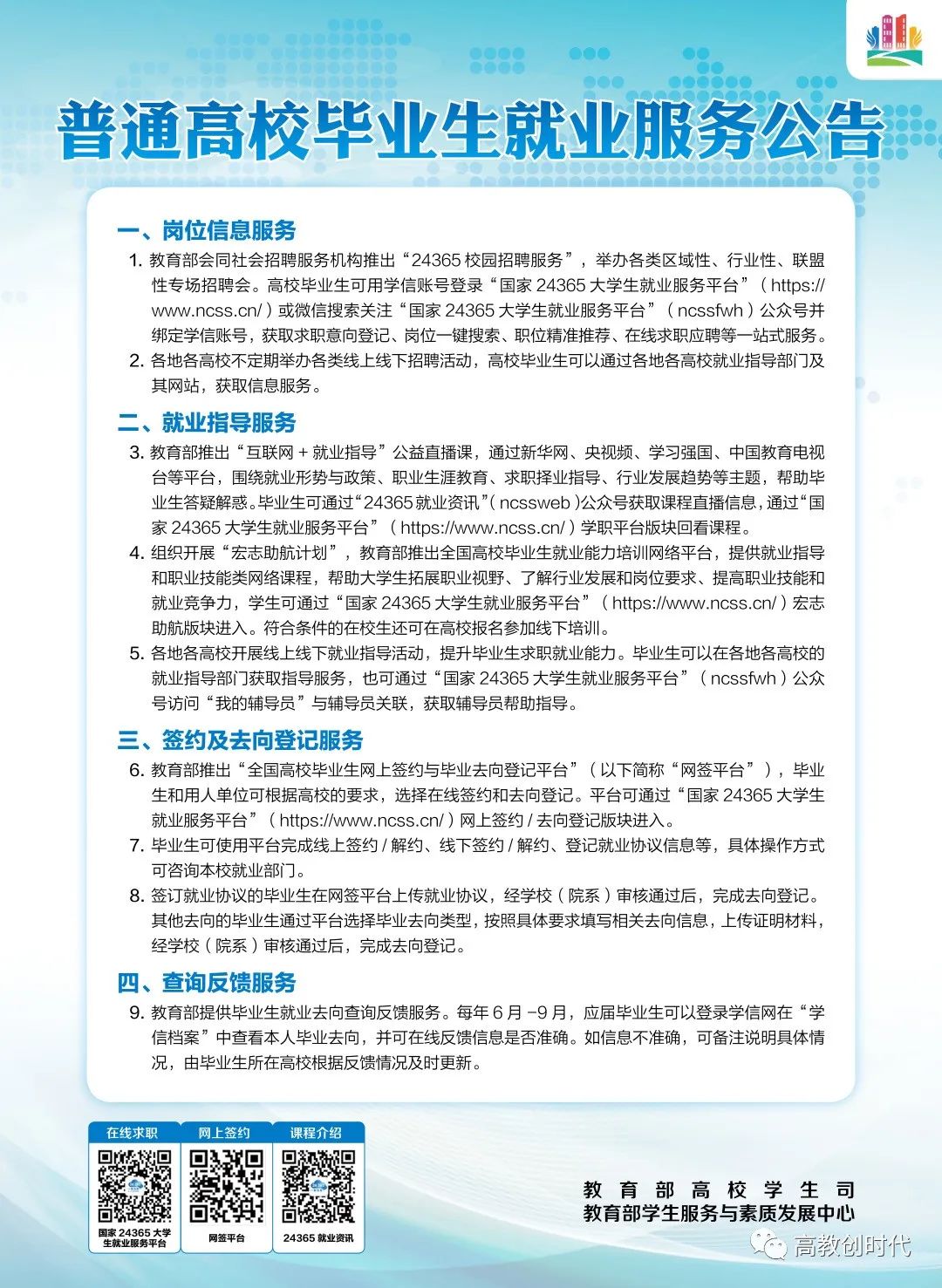
教育部高校毕业生就业创业政策宣传月来了!第四期:就业指导篇
日期: 2022-04-17      信息来源:      点击数:

为促进高校毕业生更加充分更高质量就业,今年4月份,教育部在全国范围内组织开展高校毕业生就业创业政策宣传月活动,一系列就业创业政策为高校毕业生带来诸多利好。本期推出的《普通高校毕业生就业服务公告》,关于岗位信息、指导培训、签约登记、查询反馈等服务尽在其中。


CopyRight 大连枫叶职业技术学院 - 就业处 版权所有
学院地址:大连市甘井子区营城子镇大黑石度假村 邮编:116036