为提升中山区医疗集团医疗卫生服务能力,加大我区基本公共卫生服务力度,中山区医疗集团拟面向社会公开招聘非事业编制医疗卫生工作人员14名,补充到各公办社区卫生服务中心。现将有关事宜公告如下。
一、招聘岗位
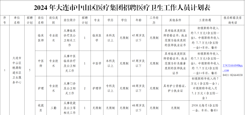
非事业编制医疗卫生工作人员14人。其中,临床医师3人、中医师1人、西药师2人、护理7人、收款员1人(招聘计划详见附件1),主要参与基本医疗、基本公共卫生服务工作。
二、应聘条件
(一)具有中华人民共和国国籍;
(二)遵守宪法和法律;
(三)具有良好的品行和职业道德,爱岗敬业,热爱医疗卫生工作;
(四)具有适应岗位要求的身体条件,身体健康;
(五)具有岗位所需要的专业技能和其他条件。参照《2024年大连市中山区医疗集团招聘非事业编制医疗卫生工作人员计划》;
有下列情形之一的不得应聘:凡受到党纪、政纪处分期限未满或者正在接受纪律审查的人员;受刑事处罚期限未满或者正在接受司法调查尚未做出结论的人员;在公务员考录、事业单位招聘中被认定为有考试作弊行为的人员;现役军人、在读的非应届高校毕业生(含在读非应届全日制研究生不能以已取得的本科或专科学历报考;在读非应届全日制本科生不能以已取得的专科学历报考)。
三、招聘工作程序
(一)发布信息:2024年3月23日至3月29日,在各集团成员单位公众号公开发布。
(二)报名方式、时间及程序
本次招聘采取网上报名的方式进行。
1.网上报名
应聘者于2024年3月23日8:00至3月29日17:00期间将以下报名材料发送对应招聘单位的招聘邮箱中。
(1)所有学历教育阶段的学历、学位证书(同时需附学历、学位在线验证报告,所有验证码均需在有效期内)、专业技术职务资格证书、执业资格证书、岗位相关培训合格证书、身份证以及报名登记表(签名处须考生本人手写签字);
(2)有工作经历要求的提交工作证明(合同协议或社保缴费证明);
2.报名初审
由各招聘单位进行资格初审。
(三)考试
考试为结构化面试。面试主要考察报考人员的综合素质、专业知识和岗位适应能力等;面试满分为100分,面试成绩须达到60分,否则取消聘用资格。面试时间及地点由医疗集团统一组织,具体内容待通知。
(四)资格复审
考试结束后,拟聘用人员的现场资格复审的考生须在招聘单位规定时间内携带报名时提交材料的原件与复印件(A4纸按顺序装订)到招聘单位进行复审。资格复审通过人员方可进入体检环节。因资格复审不合格或因考生个人原因放弃进入体检资格所产生的岗位空缺,按照考试成绩及优先聘用原则依次进行递补。
(五)体检
资格复审通过人员须在指定医院进行体检。对于在体检过程中弄虚作假或隐瞒真实情况的考生,不予聘用。应聘者对体检结论有疑问要求复检的,可在接到体检结论的7日内,以书面形式向中山区医疗集团提出。复检将在应聘者提出申请的7个工作日内安排。体检结果以复检结论为准。
对体检不合格者不予聘用,由此产生的招聘岗位空缺或因应聘者自愿放弃等原因出现的岗位空缺,按照考试成绩及优先聘用原则依次递补。
(六)聘用
经资格复审和体检合格的拟聘用人员,与用人单位签订劳动合同。试用期内发现不符合岗位要求或不能胜任工作,取消聘用。
在职报考人员在签订劳动合同时,应提供与原单位解除或终止劳动(聘用)合同的相关证明。
四、纪律监督
招聘工作严格按照公开、平等、竞争、择优的原则进行,对每个环节进行严格把关。
五、其他事项
1.岗位要求具有执业资格的人员,执业类别、执业范围需与所报岗位相符。
2.应聘人员在招聘期间(报名、资格审查、面试、资格复审、体检、公示等)请及时关注并查看招聘单位公众号,同时应确保报名时所填报通讯工具畅通,因信息关注不及时或通讯方式不畅所产生的后果,由报考人员自负。
3.本次考试不指定考试辅导用书,不举办也不委托任何机构举办考试辅导培训班。社会上出现的任何以事业单位招聘名义举办的辅导班、辅导网站或发行的出版物等,均与本次考试组织机构无关。
4.以上招聘工作确因特殊情况不能如期进行的,将另行通知。其他未尽事宜请考生及时关注招聘单位微信公众号查阅最新公告,最终解释权归中山区医疗集团所有。
2024年大连市中山区医疗集团招聘医疗卫生工作人员计划表



2024年大连市中山区医疗集团招聘医疗卫生工作人员报名登记表

如您有诊疗需求,可拨打咨询电话:
体检咨询:0411-82397269
门诊咨询:18624430117
新冠疫苗接种咨询:15542535532
(咨询时间:工作日8:00-11:30,13:00-16:00)
公交地铁线路:2路(葵英街站)、5路(石葵路站)、403路(石葵路站)、501路(石葵路站)、521路(石葵路站)、地铁五号线(青云街站)。