公司简介:
中国移动通信集团有限公司是按照国家电信体制改革的总体部署,于2000年组建成立的中央企业,注册资本 3000 亿元人民币,资产规模 2.1 万亿元人民币。自成立以来,在党中央、国务院的正确领导和上级部门的大力支持下,始终致力于推动信息通信技术服务经济社会民生,以创世界一流企业、做网络强国、数字中国、智慧社会主力军为目标,坚持创新驱动发展,加快转型升级步伐,已成为全球网络规模最大、客户数量最多、盈利能力和品牌价值领先、市值排名前列的电信运营企业。连续十八年获国资委中央企业负责人经营业绩考核A级,连续两次获评国资委科技创新突出贡献企业,连续二十二年入选财富世界五百强企业,2022年列第57位。
中国移动通信集团辽宁有限公司(简称中国移动辽宁公司)隶属于中国移动通信集团有限公司,于1999年7月成立,2000年11月在香港和纽约上市,负责中国移动通信在辽宁的网络建设维护和业务经营。注册资本51.41亿元人民币。中国移动辽宁公司下辖14个市级分公司,56个县级分公司。在地方各级政府和广大客户的大力支持下,公司以“正德厚生臻于至善”的企业核心价值观为指引,以争创世界一流通信企业为目标,不断开拓进取,创新发展,有力地肩负起“创无限通信世界,做信息社会栋梁”的企业使命。
最新动态:
中国移动辽宁公司2023校园招聘开始啦!期待您的加入!!!
招聘流程:
1. 简历接收时间:截至10月中旬
2. 笔试通知时间:10月中下旬
3.集团统一笔试时间:10月下旬
4.面试及专业笔试时间:11月中下旬
5.体检时间:12月中上旬
6.通知签三方时间:12月下旬
以上时间安排仅供参考,具体日期以实际通知为准。
招聘要求:
1. 大学本科及以上学历、专业对口、成绩优秀、在校期间表现良好的应届普通高校毕业生。
2. 获得学历证书和学位证书,海外高校毕业生需获得国家教育部认可的学历学位证明。
3. 遵纪守法,具有良好的政治素质和思想品质(档案中无不良记录)。
4. 身心健康(以公司组织的体检为准)。
公司根据专业、院校、学历、生源地等条件,择优选择参加笔试人员。
招聘计划:

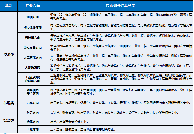
招聘专业:

招聘流程:
1.在线投递简历
手机端投递:扫描下方二维码或登录
http://www.ln.10086.cn/service/static/zhaopin/index.html 点击右下方 “填写简历”。

电脑端投递:辽宁移动官方网站-校园招聘专区-应聘方式-填写应聘简历表格,或直接登录
http://www.ln.10086.cn/service/static/template/cms/ics/job.html
填写简历。
2.简历筛选
公司会根据招聘需求,认真地对每一位应聘者的简历进行筛选,通过简历筛选的应聘者将有机会进入集团公司统一笔试环节。
3.集团公司统一笔试
通过简历筛选的应聘者,公司会通过电话或短信与您联系,通知集团统一笔试相关事宜。提醒您,一定要保持联系方式的畅通,因个人原因未能及时下载打印准考证,以致不能参加统一笔试的,视为放弃应聘。
4.面试及专业笔试
通过集团公司统一笔试的应聘者,公司会通过电话或短信与您联系,邀请您参加资格审查,通过资格审查的应聘者,会通知您参加面试。面试暂定线上举行,部分专业会设置在线专业笔试。
5.体检
公司将组织进行体检,通过电话或短信通知体检事宜。体检之后,公司会对应聘者各环节的表现进行综合评估,最终确定拟录用名单。
6.签三方
收到拟录用通知后,原则上要在一个月内与公司签订三方协议。逾期未签协议的,视为自动放弃;已签协议的,如违约请向公司发出书面的违约通知。
7.入职
与公司签订三方协议的,公司将根据毕业时间分4月和8月两批安排入职。入职前半个月左右,公司将电话与您联系,安排入职事宜。
薪酬福利:
中国移动辽宁公司始终致力于塑造优秀企业文化,造就卓越组织,培育卓越人才,关注员工的职业发展和身心健康。
1.具有竞争力的薪酬:公司已建立科学系统的职位体系、公平合理的薪酬制度和客观公正的绩效评价机制,实现职位明确化、薪酬市场化、绩效科学化的人力资源管理体系,公司薪酬水平内具公正性、外具竞争性。
2.五险二金的社会保障:公司按国家规定依法缴纳养老、医疗、失业、工伤和生育五种社会保险,并缴纳住房公积金和企业年金,保障公司员工享受五险二金待遇。
3.更具保障性的补充医疗保险:在社会保险的基础上,公司为员工提供更具保障性的补充医疗保险。
4.享受带薪的年休假制度:为建立科学健康的工作和休息观念,合理安排工作,保证员工的身心健康,公司实行带薪年休假制度,保障员工的休闲时间和休息权益。
5.保障健康的定期体检制度:为了使员工的身体和生活更健康,公司建立定期健康体检制度,提高员工的生活质量和工作效率,提升员工的健康观念和健康水平。
6.系统的教育培训制度:为培育卓越人才,使员工能与公司共同发展,公司为员工提供系统的职业培训和外派教育培训机会。
注意事项:
1.以上信息供参考,具体事宜以手机端或电脑端投递链接为准。
2.中国移动辽宁公司校园招聘的选择原则是首先在第一志愿中按照其测评成绩高低依次选择;如果第一志愿未能录满时,则在第二志愿中按其测评成绩高低依次进行选择。请慎重选择应聘志愿。
3.应聘者向本公司提供的个人资料,必须是真实、有效、完整和准确的。一旦发现应聘者提供虚假资料,我们保留在不通知的情况下取消申请资格的权利。
4.应聘者须保持手机和电子邮箱的畅通,我们会通过短信或电话方式将笔试、面试及其他环节信息通知到应聘者本人。
5.中国移动辽宁公司对应聘者不收取任何费用,如有人以中国移动辽宁公司的名义要求支付笔试或面试等费用,纯属欺诈,请勿相信。
联系方式:
咨询电话:13704001508
工作时间:
周一到周五(国家法定节假日和公休日除外)
上午8:30-12:00
下午13:30-17:00
地址:辽宁省沈阳市浑南新区新隆街6号
邮编:110179